Shunt Resistor Code

Smd Resistor Surface Mount Resistor Latest Price
What Should Be The Colour Code Of The Resistor Value Of 0 06

China Brazing Shunt For Kwh Meter Type A China Shunt

Solved Daqmx Shunt Resistor Parameter For Current

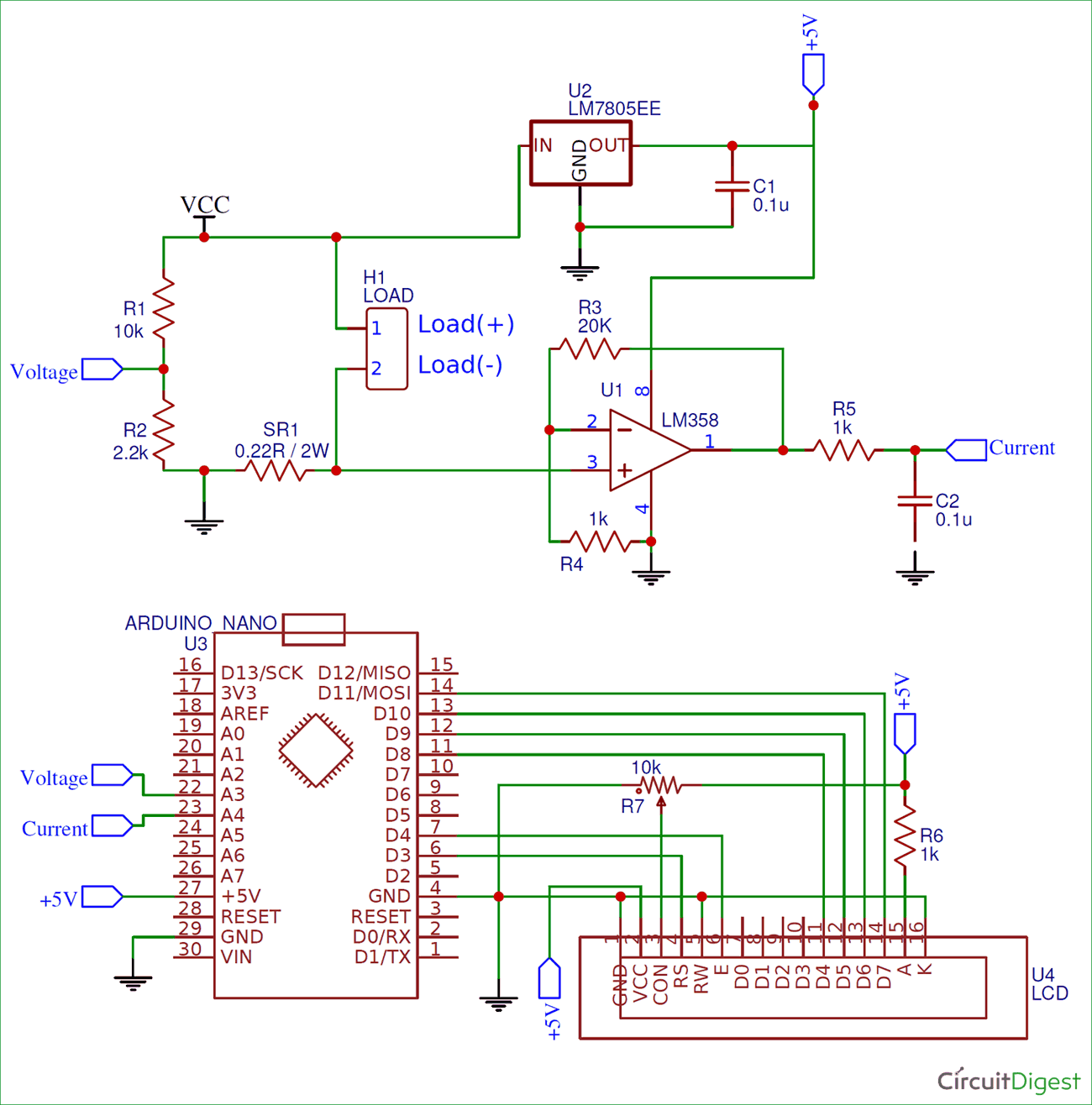
Arduino Wattmeter Measure Voltage Current And Power

Chapter 2

Chapter 2
Introduction To I V Curves

Dc Current Shunt Dc 20a 100mv Metal Ampere Shunt Electrical

Shunt Resistor What Is A Shunt Resistor How To Select One

Dc Frequency Converter
Type Tlr Series

Model Ksl Plug In Signal Conditioners K Unit Manualzz Com

Pytrack And Fipy Stalling With 18650 Batteries Pycom User

Dc Current Measurement Using Shunt Resistor Circuits4you Com
Comments
Post a Comment